Kocišùv KAP koutek

Úvod
Drak Naviják KAP souprava I KAP souprava II Galerie

První KAP souprava byla velice primitivní. Nemìl jsem velké nároky a taky jsem nevìdìl, co od toho vlastnì oèekávám. Je èistì statická, bez jakýchkoli pohonù. Je tedy potøeba napevno nastavit smìr focení a vzhùru do oblak. Foák má spouš ovládanou èasovým spínaèem, s frekvencí asi 1 snímek za 30sec. Zmìna smìru focení je pìkná makaèka. Drak má takovou sílu, že navíjení šòùry navijákem nemá vùbec smysl. Dìlám to tak, že naviják nechám pevnì ukotvený. Tøeba k autu. Chytnu šòùru a jdu ve smìru vìtru až k picavetu. Tím strhávám draka k zemi. Ale víte co to je, když máte odvinuto celých 300m šòùry? To máte 300m k drakovi, natoèit picavet, 300m zpátky. Takhle to udìláte 3x  a máte nachozeno skoro 2km a ani nevíte, co vlastnì fotíte. Toto zjištìní mì donutilo sestrojit KAP soupravu II.

Ale vrame se k jednièce. Jedná se o Picavetùv køíž, který velice spolehlivì stabilizuje fotoaparát vùèi otáèení a naklánìní zpùsobeném rùzným úhlem šòùry draka vùèi zemi. Je vyrobený z nerezového plechu. Šòùra je provleèena závìsnýmy oèky. Lepší by byly miniaturní kladièky. Jenže nejsem schopen takové nikde najít. Kdybyste náhodou o nìèem vìdìli, dostupného tady u nás, dejte mi prosím vìdìt.

Picavet    Picavet



Foák jsem použil Samsung S760 z bazaru v Hodonínì za 500,-. Nejdøív jsem musel foák upravit. Vyvést kontakty tlaèítka spouštì na konektor pro externí ovládání. Konektor je 3 pinový - 1. ostøení 2. spouš 3. kostra. Jediné místo, kam se vejde konektor je závit pro stativ. Závit jsem odstranil a do vzniklého místa vlepil Loctitem konektor.


Samsung S760 zespodu    Samsung S760 lepení konektoru



Pájení drátkù k tlaèítku spouštì. Pistolovou trafopájkou se to pájí pìknì blbì. Ale funguje to. Drátky na fotce vypadají strašnì hamatnì, ale prùøez mají jen 0,05mm2.

Samsung S760 horní DPS    Samsung S760 tlaèítko spouštì    Samsung S760 hotovo



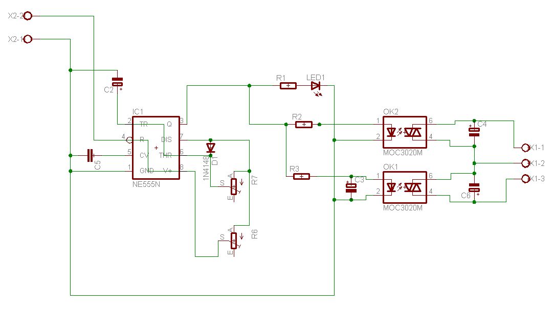
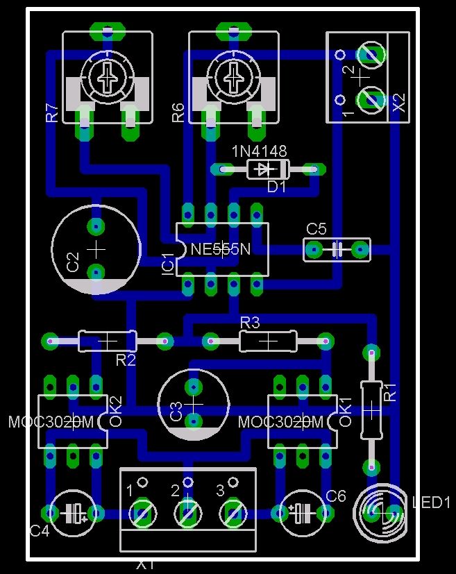
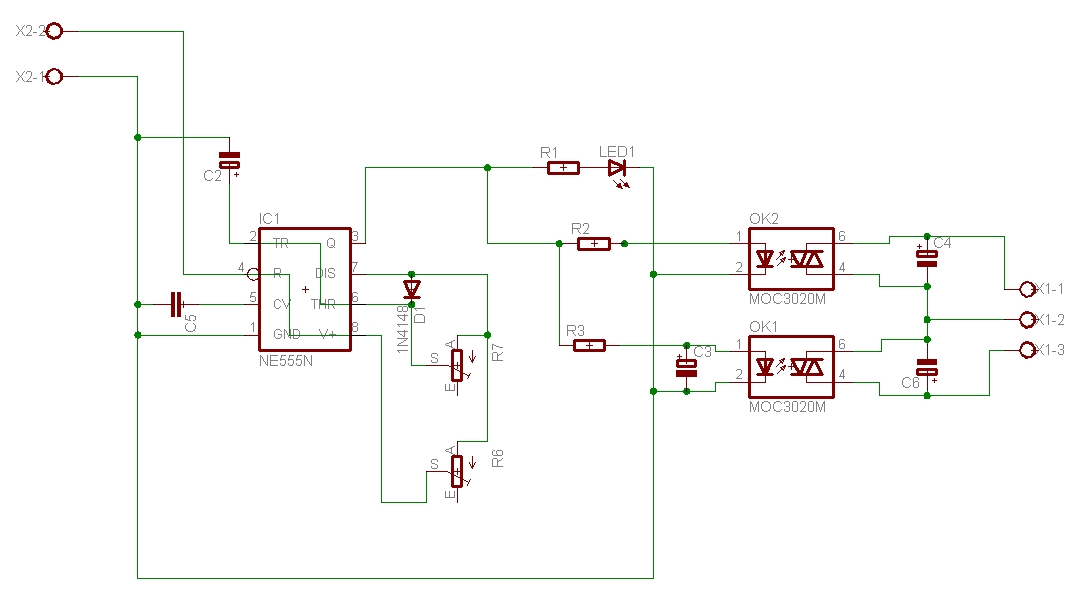
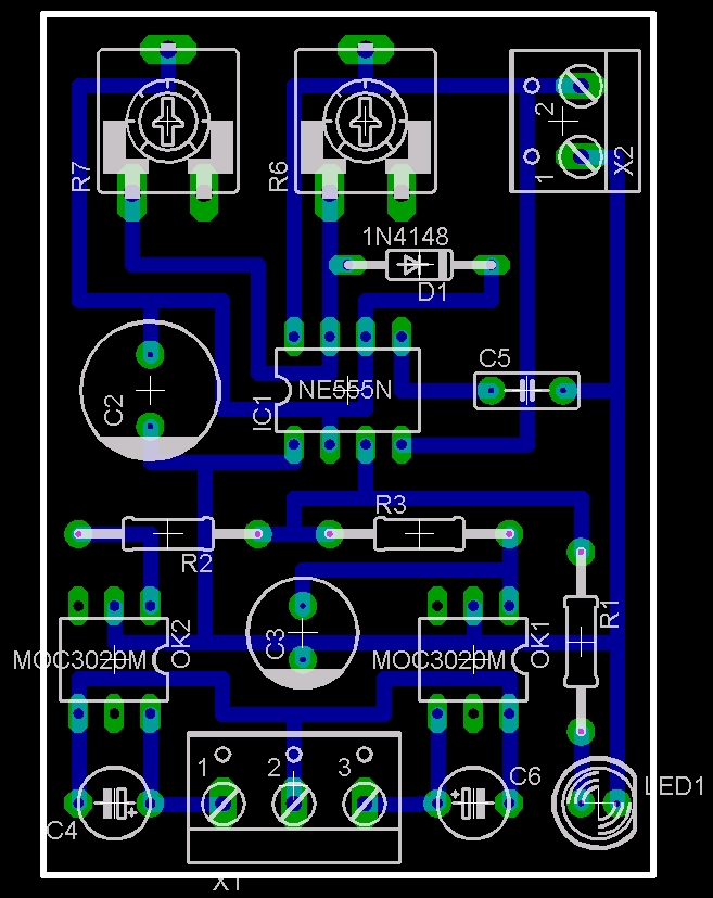
Èasový spínaè je klasická 555. Dvojicí trimrù lze nastavit frekvenci spínání 0 až 50sec a dobu sepnutí 0-5sec.  Zpoždìní sepnutí spouštì po ostøení je øešeno kondenzátorem C3 s velkou kapacitou. Pro spínaní vlastních kontaktù tlaèítka spouštì je použita dvojice optotriakù. Schéma a DPS jsem dìlal v Eaglu. Samozøejmì si je mùžete stáhnout
 vèetnì seznamu souèástek.

Èasovaè

Èasovaè schéma    Èasovaè DPS



Takto vypadá kompletní sestava foáku s èasovým spínaèem.

    Vnitønosti KAPu    Vnitønosti KAPu